abbrechen
Suchergebnisse werden angezeigt für 
Anzeigen  nur  | Stattdessen suchen nach 
Meintest du: 

Seit Einbau Hydraulischer Weichen Heizungsvorlauftemperatur nur noch 35 °C

Hallo

 

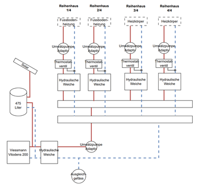
wir haben eine Viessmann Vitodens 200 als Heizzentrale für 4 Reihenhäuser.

2 Häuser haben FBH und 2 Häuser Heizkörper. Der Sanitär hatte die Idee in alle Reihenhäuse

je eine hydraulische Weiche einzubauen um die Heizkreise zu entkoppeln. Er hat die Bypässe zwischen Vor-und Rücklauf entfernt und überall Adaptive Pumpen eingebaut.

 

Seitdem haben wir nur noch 35 °C Vorlauftemperatur.

 

Hier mal eine Skizze wie es bei uns aufgebaut ist. 

 

 

pmum_1-1766226304474.png

 

pmum_3-1766226402159.png

 

pmum_4-1766226425778.png

 

 

Hat irgendjemand eine Idee was das Problem sein kann?

Bin für jede Hilfe dankbar.

 

 

 

207 ANTWORTEN 207

es ist eigentlich nur das Thermometer / der Fühler falsch eingebaut. Wenn es aber keine 2. Möglichkeit der Montage gibt, is sie verkehrt rum.

 

> Gibt es eine Möglichkeit die interne Pumpe zu prüfen ohne diese auszubauen?

 

hinten is normalerweise mittig so eine größere Schraube / Kappe drin, die kann man rausdrehen und sehen, dass sich die Welle dreht. Aber das wird sie, sonst könnte der Kessel keine 12kW produzieren. Wieviel sie fördert kann man aber nichtmal im ausgebauten Zustand sehen 😉

 

> Es ist definitiv: Den Zulauf...

 

Dann kann eigentlich nur das Volumenstromverhältnis immer noch nicht passen. Guck die Skizze oben an - wie soll es anders gehen? Oder die Weiche ist vollkommen falsch dimensioniert (mehrfach überdimensioniert).

 

Schau mal ob du ein Typenschild findest, das würde in mehrererlei Hinsicht nutzen. 

 

 

 

ich hab die KI gefragt, wobei das ja auch immer mit Vorsicht zu geniessen ist, und die hat nen halben Roman ausgegeben mit allem möglich Aspekten. Aber sie sagt letztendlich gibt es selbst bei mehrfach falscher Auslegung nur eine Abweichung von wenigen K zwischen Ts und Tp bei Vs<Vp aufgrund von Durchmischung oder Schichtung.

 

Es steht also weiterhin im Raum, dass der sekundäre Volumenstrom noch zu hoch ist.

 

Wenn du die Isolierung ab hast fühl auch mal den Temperaturverlauf über die Weiche.

 

 

 

> (oben rechts) kann man kaum anfassen der ist viel zu heiss das müssten die ~ 70 Grad sein

> Unten links/rechts ist es kalt ~ 20 - 25 Grad.

 

ein weiterer Hinweis auf missliches Volumenverhältnis! sekundär 13K, primär 40K -> 1:3, das heisst sekundär 3-facher Volumenstrom wie primär.

 

Das hiesse aber auch, dass die interne Pumpe nur 267 l/h macht - das ist viel zu wenig!

 

267 l/h * 42K * 1,16Wh/kg/K = 13kW -> passt

 

Wir brauchen die Pumpenkennlinie!! @pm-um  kannst du bitte gucken was für eine Typpenbezeichnung da drauf steht!? (Pumpe in der Vitodens)

 

Viessdata sagt Differenzdruck 702mbar

HerrP_0-1766618112256.png

wenn das wirklich gemessen wird und stimmt dann ist das zu viel! 

wo kommt das her?

 

unter der Vito gibt es gewöhnlich Absperrventile - kannst du checken, ob die voll offen sind (Schlitze senkrecht)

 

HerrP_1-1766619312104.png

 

was für einen Durchmesser haben die Rohre zur Weiche?

 

 

 

 

laut Servicemanual ist eine UPM3 15-75 drin

 

HerrP_0-1766623373886.png

 

das passt irgendwie nicht zusammen...

 

Guten Morgen

 

leider konnte ich zur Weiche keinen Typ finden. Die Weiche ist lediglich im obersten Bereich heiss.

Oberhalb der eingezeichneten roten Linie ist die Weiche heiss ca. 55-60 ° geschätzt. Zwischen der roten und der grünen Linie ist es vermutlich die 45-50 Grad und darunter ca. komplett nur noch 20 Grad.

 

 

pmum_0-1766650884649.png

 

Sobald ich die Drehzahl der ersten Pumpe etwas erhöhe wird die Weiche von unten her kalt.

Ich habe die Drehzahl mal auf das absulut minimalste eingestellt. Dadurch ist die Temperatur am Thermometer direkt nach der ersten Pumpe auf ca. 55 ° C gestiegen.

 

Ich lasse das jetzt mal den Tag so laufen um zu sehen ob es sich hier irgendwo einpendelt.

Sobald die Therme den Brenner und die interne Pumpe austellt sinkt die Temperatur innerhalb kürzester um ca 10 ° C wärend die externe Pumpe noch läuft.  

 

 

Hier das Bild von der internen Pumpe:

 

pmum_1-1766650933042.png

 

Dieh Hähne sind offen

 

pmum_2-1766650985989.png

 

 

pmum_3-1766651006477.png

 

 

Die Rohre direkt an der Theme ca. 18 mm

 

pmum_4-1766651073997.png

 

 

Dann auf 28mm

 

pmum_5-1766651099185.png

 

 

An der Weiche dann auf ca 35 mm

 

pmum_6-1766651137998.png

 

 

pmum_7-1766651827717.png

 

 

 

 

Danke euch allen für die bisherigen Bemühnungen.

 

Ich bin heute den ganzen Tag unterwegs.

 

 

 

 

Hallo,

 

die interne Pumpe sollte bei der aktuellen Einstellung  (und nur wenigen mbar Gegendruck der Weiche) mehr als 1000 l/h bringen.

 

Wenn das nur 370l/h sind, gibt es eine Engstelle oder die Pumpe gibt den Geist auf.

Wenn das schleichend gekommen ist, kommen Pumpe oder ein verkalkter Wärmetauscher des Vitodens in Frage.

(  die 28mm Rohre sind ok)

 

Bei der Inbetriebnahme vor ein paar Jahren war der   primäre Volumenstrom sicher  über 1000l/h, dann fällt die falsch montierte Weiche wohl nicht ins Gewicht.

 

nächste Schritte aus meiner Sicht.

-Wärmetauscher inspizieren, evtl rückspülen

-vielleicht erst mal die Pumpe tauschen die kostet "nur" 500€

-der Wärmetauscher über 1000€

 

@pm-um 

die Modulation ist jetzt bei 75%.

Wird es in den Häusern jetzt erst mal wärmer?

 

VG 

 

 

Pumpe B2HB.PNG

@qwert089 

 

Vielen Dank für deine Einschätzung.

 

In den Häusern merkt man bisher nicht viel.

 

Das Problem ist auch, dass die Therme ewig braucht für die Erwärmung des Warmwasser. Es dauert min. 1 Stunde, bis das Wasser von 50 auf 60° aufgeheizt ist.

 

In dieser Zeit wird nicht heizwasser erwärmt und die Heizungen in den Wohnungen sind dementsprechend kalt. 

Der HB hat aus die Warmwasser Soll-Temperatur deshalb auf 50° reduziert. Ansonsten wäre die Therme nonstop mit Warmwasser aufheizen beschäftigt.

Dann sollte ihm doch schon bewusst gewesen sein, das mit der Therme selbst etwas nicht stimmt.

 

Warum baut man dann noch den ganzen Unsinn mit den 4 Weichen ein...

> die interne Pumpe sollte bei der aktuellen Einstellung (und nur wenigen mbar Gegendruck der Weiche) mehr als 1000 l/h bringen.

Wenn das nur 370l/h sind, gibt es eine Engstelle oder die Pumpe gibt den Geist auf.

 

das sehe ich auch so!

 

Man könnte jetzt noch wie von @Franky  vorgeschlagen den Stecker des Ansteuersignals abziehen (ist das PWM oder irgend ein Bus?) und schauen ob dann mehr kommt. Aber auch wenn es die Elektronik wäre, ist die nicht einzeln zu bekommen. Es könnte (besonders bei den hohen Temperaturen) sein, dass nur Elkos ausgetrocknet sind (hatten wir schon öfter). Aber wer (ausser mir) tauscht sowas schon...

 

 

 >  Erwärmung des Warmwasser. Es dauert min. 1 Stunde, bis das Wasser von 50 auf 60° aufgeheizt ist.

 

475 Liter * 10K = 5.5kWh das müsste die Therme innerhalb von 10 Minuten schaffen wenn der Transport der Wärme gegeben wäre.

 

HerrP_0-1766656353476.png

 

 

> Zwischen der roten und der grünen Linie ist es vermutlich die 45-50 Grad und darunter ca. komplett nur noch 20 Grad.

 

das ist genau dieses Bild

HerrP_1-1766657026295.png

 

Fazit:

es deutet ALLES da drauf hin, dass der Volumenstrom durch die Vito zu gering ist. Ob es an der Pumpe oder dem Wärmetauscher liegt kann ich auch nicht einordnen. Die 700mbar (so sie denn echt sind) deuten auf eine Engstelle hin, aber laut Pumpenkennlinie müsste selbst dann erheblich mehr Fördervolumen da sein.

 

> nächste Schritte aus meiner Sicht.

> -Wärmetauscher inspizieren, evtl rückspülen

> -vielleicht erst mal die Pumpe tauschen die kostet "nur" 500€

 

Das sehe ich auch genau so. Bei 500eu würde es eventuell Sinn machen, die Pumpe vorher mal auszulitern? (too much action - man müsste ja die Kennlinie zumindes punktuell abfahren)

 

Den Wärmetauscher kann man laut meinem Heizi auch entkalken ("Wir haben da extra eine Gerätschaft für")

@pm-um  habt ihr stark kalkhaltiges Wasser? Ich sehe bei der Befüllstation keinen 'Filter', und wenn nach dem Umbau die Anlage komplett neu befüllt wurde (da geht bestimmt einiges an Wasser rein, das ist ja alles verbunden), kann da schon einiges an Kalk eingebracht worden sein. Das manifestiert sich dann vorrangig an der heissesten Stelle, dem Wärmetauscher im Kessel.

 

Ein verkalkter Wärmetauscher gibt bei hoher Leistung oft knackende, 'poppende' Geräusche von sich - vernimmst du sowas @pm-um ?

 

 

Wenn das Primärvolumen wieder stimmt, gibt es ja noch weitere Schitte zu tun:

  • Weiche umdrehen oder den Fühler dauerhaft und vernünftig am abgehenden Vorlauf befestigen
  • diese Thermostatventilgeschichte in den Häusern - das geht so nicht! Man kann einen Heizkreis nicht dadurch regeln, dass man die Pumpe daran hindert, was anzusaugen. 
  • Wenn die Vorlauftemperatur in den Häusern ankommen soll, muss überall gewährleistet sein, dass hinter den Weichen nicht mehr fliesst als davor. Bei den Fussbodenheizungen kommt es nicht so drauf an (auf hohe Vorlauftemperatur), aber es steht eben für alle Häuser zusammen nur der Volumenstrom der Vito Pumpe zur Verfügung, d.h. bei gleichmässiger Verteilung erstmal ca 300..400 Liter/h pro Haus. Das ist nicht viel! 
    Unverhältnismässig hohe Kesseltemperatur zu fahren, um das zu kompensieren, ist richtig Energieverschwendung.
    ps. vielleicht kommt man ja mit entkalktem Kessel in Richtung unter 300mbar, dann geht der Primärstrom lt. Kennlinie gegen 3.000-3.500l/h. Das wäre schon ne andre Hausnummer. 

 

Fröhliche Weihnachten allen! 

 

 

Es scheint so,als hätte die Pumpe oder das Umschaltventil ein Problem. Denn die Speicheraufladung sollte hier nicht länger als 20 min dauern. Und als zweiter Grund: Ist die Kennlinie tatsächlich so hoch,dass der Vorlauf auf 70*C steigt ?

Vielleicht haben auch beide ein Problem ? Weil der Volumenstrom auch im WW- Betrieb gerade so 900 l erreicht .

Wie alt war bzw.ist das Gerät ? Grosse oder kleine Wasserhärte?

 

Wir haben sehr hartes Wasser aber wir haben eine Entkalkunganlage.

 

Die Wasserhärte wurde vor einer Woche noch mal durch den HB kontrolliert und für gut befunden.

 

Knackende Geräusche konnte ich keine feststellen

 

Kann ich den Stecker einfach abziehen oder bekomme ich dann einen Fehler?

 

Das müsste der hier sein?

 

pmum_0-1766659742055.png

 


Den Wärmetauscher hat gemäß Info meines Nachbarn der HB aufgeschraubt und da sei kein Kalk drin gewesen.

 

Wenn du den Stecker abziehst,kommt vermutlich ein Hinweis. Die Therme läuft aber trotzdem. Der Hinweis bezieht sich darauf,dass die Pumpe nun mit 100% läuft.

 Kann man zwar in der Codierung umstellen,spielt aber für diesen Test keine Rolle.

Habe den Stecker abgezogen, macht keinen Unterschied die Pumpendrehzahl hat sich nicht verändert

 

vom Gefühl würde ich sagen, sie läuft auf 100 %

Da sollte der Volumenstrom wesentlich höher sein. 

Da das Umschaltventil offenbar in seine korrekte Stellung fährt,dürfte die Pumpe/ Pumpenmotor defekt sein.

 Die hydraulischen Weichen vor den Häusern müssen trotzdem raus und sollten gegen Wärmetauscher ersetzt werden. Das wäre dann eine richtige Systemtrennung.

ps. bei einer 300er Vito wäre das alles nach spätestens 10 Minuten klar gewesen - diese zusätzliche Sensorik macht schon auch Sinn.... 😉

> Den Wärmetauscher hat gemäß Info meines Nachbarn der HB aufgeschraubt und da sei kein Kalk drin gewesen.

 

@Franky  kann man den aufschrauben? die kleinen doch jedenfalls nicht?

 

 

> Die Wasserhärte wurde vor einer Woche noch mal durch den HB kontrolliert und für gut befunden.

 

die vom Heizungswasser? Wenn der Kalk jetzt 'ausgefallen' ist (und im Wärmetauscher klebt), ist er natürlich nicht mehr im Wasser... Mein Heizungswasser hat auch nur noch 200us/cm obwohl mal mit über 600 befüllt

 

Aber nun gut, mit Entkalkungsanlage ist die Problematik 'entschärft'. Ich frage mich dann nur, wo die 700mbar herkommen (so sie echt sind).  

 

Die Wärmetauscher kann man nicht öffnen. Ich hab hier vermutet,dass man damit meint,dass die Anschlussverschraubungen geöffnet wurden . Und dort keine Ablagerungen gesehen wurden.

Auch wegen der Entkalkungsanlage hab ich vorerst eine Verkalkung nicht weiter in Betracht gezogen.

Mein Verdacht auf die Pumpe entstand vor allem durch die Tatsache,dass im WW- Betrieb nur 900 l Volumenstrom entstehen  Erst Recht,wenn die Pumpe mit voller Drehzahl läuft 

 

Nachtrag: durch die Entkalkungsanlage wird übrigens der Kalk nicht entfernt. Durch das Harz in der Entkalker Patrone werden nur Ionen ausgetauscht. Dadurch kann der Kalk nicht mehr ,,andocken,,.

Die Leitung, mit der die Heizung befüllt wird, kommt direkt von der Entkalkunganlage er hat direkt dort gemessen, wo das Wasser in die Heizung läuft. Dort hat er etwas abgezogen

danke @Franky ! Mit Wasserchemie hab ich's nich so.... 😉

 

>> dass im WW- Betrieb nur 900 l Volumenstrom

bringst du das nicht mit der anderen Geschichte von letztens durcheinander (das mit der 300er, wo es einen Sensor gab)? oder wie kommst du hier auf den Wert?

 

Kann ,auf den Zahlenwert bezogen, durchaus so sein.

Aber trotzdem muss auch im aktuellen Fall der Volumenstrom stark nach unten abweichen. Weil, eigentlich sollte der Rohrweg, sag ich mal, frei sein. Es gibt einen grossen Unterschied beim Weichenein- und ausgang. Die Therme sollte das eigentlich registrieren und den Brenner bzw. Pumpe  anpassen. .

Sie heizt aber offenbar nur mit 12-13kW, welche natürlich nicht ausreichen. Und so dümpelt die Weiche bei um die 40-45°C. Was hier gerade so reicht, die Weiche zu ,,füllen,,. Nun kommen nach der Weiche noch vier weitere. Es ist also insgesamt eine sehr grosse Menge an Wasser zu erhitzen, was aber mit 12kW nicht zu schaffen ist. Erst recht, wenn die Häuser hinter den Weichen jedes Grad wegnehmen.

Hallo

vielen Dank für deine ausführliche Zusammenfassung.
Ich denke, das kann ich als Grundlage für den Heizungsbauer so verwenden.


Ich fasse noch mal zusammen:

 

1) Herausfinden, warum die Vitodens zu wenig Volumen bringt. Entweder interne Pumpe hat ein Problem oder es gibt einen Engpass durch Verkalkung, etc. 


2) Die Hauptweiche umdrehen oder zumindest den Sensor, der Weiche am Abgang platzieren solange die Weiche nicht umgedreht ist.

 

3) Die Thermostate in den einzelnen Kellern vor den Pumpen ausbauen.

 

 

 

Was war mit den vier Weichen in den Kellern?


Und ihr hattet ja mal erwähnt, dass die Pumpe direkt nach der Hauptweiche eventuell überflüssig ist.

 

Könntet ihr meine Zusammenfassung noch mal prüfen gegebenenfalls ergänzen oder korrigieren? 

 

Vielen Dank und allen noch eine schöne Zeit.

 

 

 

ich denke das passt so.

Punkt 1 liegt ja allerhöchstwahrscheinlich (mindestens) an defekter Pumpe.

Punkt 3 reicht es, die Thermostatköpfe zu entfernen, dann ist das Ventilunterteil immer voll offen.

 

> Und ihr hattet ja mal erwähnt, dass die Pumpe direkt nach der Hauptweiche eventuell überflüssig ist.

 

Das wäre natürlich nur der Fall, wenn die Pumpen in den Häusern den Sekundärkreis der ersten Weiche 'treiben'. Solange die Weichen in den Häusern drin sind, braucht der 'Zwischenkreis' natürlich eine eigene Pumpe.

 

@Franky (Profi (im Ruhestand?)) ist ja nach wie vor der Meinung, dass die Weichen in den Häusern da fehl am Platze sind. Die KI sagt das auch, das Viessmann Schema sagt das auch, aber das ist ja auch nicht für 'Fernwärme'. Ich denke, letztendlich ist der 'veranstaltende' Heizungsbauer da zuständig und verantwortlich. 

 

Man muss damit halt sehr genau auf die Volumenstromverhältnisse achten, und das geht nicht mit irgendwas Selbstadaptierendem. Und es ist mit gewissen Verlusten behaftet, die sich am Ende über Jahre summieren und von euch bezahlt werden müssen... 

  

Super

 

Ich hatte noch eine Idee wie man den Volumenstrom der internen Pumpe prüfen kann. Und zwar haben wir einen Wärmemengenzähler in der WW-Leitung zum WW-Speicher.

 

Ich habe mal die Zeit gemessen wie lange es gedauert hat von 8772,97 bis 8772,98 also 0,01m^3. Bei 95% Leistung der internen Pumpe hat das 2:33 min gedauert. Für 10 Liter?! Das wären laut KI auf 100 % hochgerechnet circa 247 Liter / h

 

pmum_0-1766684949872.png

 

pmum_1-1766685003943.png


Die Pumpe sollte ja laut @qwert089  1000 l/h schaffen.

 

 

 

 

 

 

die 250 Liter/h stimmen mit meinen Abschätzungen überein (5.5kW bei durchschnittlich etwa 25K zwischen Vorauf und Warmwasser, RL etwa auf WW Niveau).

 

Die Pumpe müsste bei 100% auch noch viel mehr schaffen. Es hängt halt vom Gegendruck ab, den sie überwinden muss. Siehe Kennlinie oben, nicht die Restförderhöhe (Viessmann), sodern die echte vollständige Kennlinie von Grundfos.

 

Bei der Weiche ist der Widerstand minimal, bei Warmwasser etwas größer (de Schlangenwärmetauscher im Speicher).

 

Eigentlich muss die Pumpe weit über 1000l/h machen.

 

Zum Vergleich: ich habe in meinem WW-Ladekreis 300mbar bei 1000l/h, und der ist für einen Bruchteil der Leistung, also alles kleiner.

 

 

 

Noch nicht im Ruhestand, dauert aber nicht mehr lange 🙂

Und ja, die vier Weichen vor den Häusern müssen raus und durch Wärmetauscher ersetzt werden.

Das mit  der Fernwärme bezieht sich darauf, dass hier die jeweiligen Wasserinhalte der einzelnen Heizungen nicht mit dem ,,Hauptsystem ,, vermischt werden. Man kann ja nie genau sagen, welche Werte deren Heizwasser aufweist. Ganz abgesehen vom jeweiligen Fülldruck.

Eine Trennung sehe ich hier als unentbehrlich.

Die Pumpe nach der ersten Weiche müsste dann aber drin bleiben. Sie treibt das Heizwasser bis zu den Wärmetauschern. Und mit diesen WT nimmt sich dann jedes Haus weg, was es braucht. Faktisch wie bei einem Fernwärmesystem.

Top-Lösungsautoren