abbrechen
Suchergebnisse werden angezeigt für 
Anzeigen  nur  | Stattdessen suchen nach 
Meintest du: 

Häufige Brennerstarts

Hallo zusammen,
Habe eine Vitocrosal 300 Gastherme mit Vitocell 340-M 950L Speicher und Solarpaket Vitosol 300-TM SP3C 9,09m².
Die Solaranlage dient zur Trinkwassererwärmung und auch zur Heizungsunterstützung.
Durch den Anschluss an die Viessmann App ViCare kann ich im Gerätestatus sehen das die Heizungsanlage sehr viele Brennerstarts tätigt.
Im Durchschnitt startet die Therme alle 12min.
Wir haben nun schon versucht mit der Reduzierung der Brennerleistung auf 75% dies zu ändern und auch mit der Reduzierung der Heizkreispumpenleistung, aber brachte leider alles kein Erfolg!
Sind die häufigen Brennerstarts normal? Hat jemand von Euch eine ähnliche Anlage und kann dies bestätigen?
Vielen Dank im voraus für eure Antworten!
Grüße Mathew
97 ANTWORTEN 97

Hallo Michael,

danke für den Tipp, werd mir das mal genauer anschauen.

 

Grüsse Mathew

Moin ihr!

 

@Leuchtturm83  du hattest hier eine Grafik zum Gasverbrauch gemacht. Mir ist nicht ganz klar, wo die Daten herkommen - hatte @mathew33  dir die zukommen lassen, vlt in Form des Videos? Weil im Minimale-Leistung-Thread hatte Erwin ja (nach Austesten) gesagt, dass die Vitocrossal eigentlich recht gut/genau auf die minimale Leistung runter kommen. 7,8kW ist aber doch schon etwas weg von 6,6 (auch wenn da wieder der Wirkungsgrad zwischen liegt). In dem Falle fände ich doch nochmal den konkreten Brennwert und Zustandszahl interessant...

 

beste Grüsse!

Phil

Hallo Phil,

 

Mathew hat mir in der Tat eine Tabelle mit den Gaszählerständern eines 3 Min Zeitraums und die Wochendatei per PN zugeschickt.

Die Verbrauchsdaten habe ich 1:1 in meine Tabelle umgesetzt auf Basis 0,1 Liter Auflösung. Um es noch genauer zu sehen müsste Mathew seine Zustandszahl und Brennwert aus der Gasrechnung mitteilen. Möglich währe aber auch noch das die Mindestleistung auf einen höheren Wert programmiert ist.

 

@mathew33 

Zu der doppelten Verwendung der Optolink:

Dieses beschriebene Teil ist dafür gedacht den Datenaustausch mitzulesen bzw. aufzuzeichnen.

Das Protokoll der Datentelegramme kennt aber nur einen Nutzer. Daher würden 2 Endgeräte sicher in Konflikt kommen weil die Schnittstelle nicht sichere getrennte Datenkommunikation kann.

 

Viessmann will nicht das der Endkunde die Steuerung anzapft weswegen sie eine 5 Jahres Garantieverlängerung anbieten unter der Bedingung das die Schnittstelle über den WLan- Adapter permanent ausschliesslich Viessmann zur Verfügung steht. Ob das rechtlich tragbar ist und wie es kontolliert wird weis ich nicht.

 

Ich rate dir den WLan Adapter wieder anzuschliessen und Viessdata nur zu verwenden wenn ein echter Grund vorliegt. Was dein ursprüngliches Problem angeht so ist das ausreichend beantwortet worden.

 

Grüsse Leuchtturm83

Hallo Phil, hab euch beiden die Daten zum Gasverbrauch per PN zukommen lassen. Du müsstest eine Excel Tabelle und die aktuelle ViessData csv Datei bekommen haben.

Grüße Mathew

Werde jetzt alles wieder auf normal zurück stellen. Und dann mal den Sommer über sehen wie die Anlage arbeitet.
Grüsse und einen schönen Sonntag weiterhin
Mathew

Moin Mathew,

 

>> hab euch beiden die Daten zum Gasverbrauch per PN zukommen lassen.

 

oh, stimmt - hing um Unbekannt-Filter... Ich denk, ich würde zum gleichen Ergebnis kommen wie Leuchtturm, nur, dass wir halt beide Brennwert und Zustandszahl nicht kennen. Könntest du die vlt noch mal in deiner Gasrechnung nachgucken?!

 

beste Grüsse!

Phil

Hallo Leuchtturm83,

 

hier mal noch die benötigte Zustandszahl = 0,944 und der Brennwert = 11,297.

Danke fürs berechnen!

 

USB Schnittstelle habe ich nach der Datenaufzeichnung wieder ordnungsgemäß 

ans Vitoconect Modul angeschlossen. An diesem Anschluss werde ich auch nicht

rum experimentieren. Wenn es eine offizielle Viessmann Lösung zum Splitten des USB Signales

gegeben hätte, hätte ich dies gekauft....aber so bleibt es orginal.

 

Wünsche Euch ein sonniges Muttertags-Wochenende!

Grüsse Mathew

oki, dann muss man bei Leuchturms Tabelle/Grafik knapp 2% abziehen -> ziemlich irelevant.

dir auch n schönes Wochenende!

Phil

Achtung: etwas längerer Text, sorry!

 

Guten Morgen,

 

ich hänge mich hier mal mit rein, da ich bei mir das gleiche Hydraulikschema verbaut habe. Nur ist es bei mir ein Einfamilienhaus mit nur einem Heizkreis (gemischt), einen anderen Speichertyp und nur 19kW beim Crossal. Aber wie gesagt, ich habe das gleiche Schema eingebaut. Ich hatte vorher mehrere Wandgeräte von Viessmann (laufen alle noch, aber nicht mehr bei mir 😉 und hatte mich vor 2 Jahren nach den ersten Erfahrungen mit der der neuen E3-Plattform der Wandgeräte für den Crossal entschieden. Der hat ja zum Glück noch die "alte" Regelung. Nun wäre es zwar so langsam wieder Zeit für etwas Neues, aber besser als der Crossal geht derzeit nicht bei Viessmann.

 

Nun zum Thema. Ich hatte anfänglich auch zu hohe Taktraten, die ich so bei den vorhergehenden Wandgeräten nicht kannte bzw. wusste, wo diese herkamen (Versuch mit Vitocomfort 200, welcher gründlich schief ging und in einer Rückgabe an Viessmann endete).

Also machte ich mich auf die Suche und musste ein sehr seltsames Regelverhalten des Mischers feststellen. Von älteren Mischerkreisen war ich es bisher gewohnt, das erst eine Anforderung an den Brenner erfolgt, wenn der Mischer voll auf ist und dann die Vorlauftemperatur nicht mehr den gewünschten Wert erreicht. Das war hier nun nicht der Fall, der Mischer blieb immer irgendwo im mittleren Bereich und regelte dort die Vorlauftemperatur. Nun kann man bei der KW6 recht gut Soll- und Istwerte auslesen und so musste ich feststellen, das Brenner eine Anforderung erhielt, obwohl der Mischer noch garnicht in "ganz auf" stand. So stieg die Kesseltemperatur trotz der 53 Liter Wasserinhalt recht zügig an und der Brenner schaltete wieder ab.

Erste Fehlerquelle war der von mir verbaute Raumthermostat Vitotrol 300-A. Durch die Raumaufschaltung bekam ich bei Unterschreitung der Soll-Raumtemperatur sehr hohe Vorlauf-Anforderungen. Also Raumfühler ausgeschaltet, Vitotrol ist jetzt nur noch Fernbedienung. Das brachte schon mal eine deutliche Besserung, hilft aber den Ersteller des Threads nicht weiter, da er so etwas nicht verbaut hat.

 

Jetzt endlich komme ich auf die hier genannte Anlage zu sprechen.

 

Zuerst etwas Grundlegendes: Um bei der verbauten KW6 in die "Installateurebene" (Service-Menue) zu kommen, braucht man kein Passwort. Hier reicht es, die Menü- und die Ok-Taste gleichzeitig zu drücken. Hier kann man dan den Relaistest, die Diagnose, den Fehlerspeicher und die Codierebene 1 erreichen. Um die Codierebene 2 zu erreichen, muss man dann noch die Zurück- und die Ok-Taste drücken. Beschrieben ist das ab der Seite 31 der Serviceanleitung.

 

In dieser Codierebene 2 bitte mal bei Allgemein nachschauen, was bei der Codieradresse 9F drinsteht. Serienmäßig steht dort 8 Kelvin. Das ist die Übertemperatur, die der Kessel für den Mischer bereitstellt. Also wenn der Vorlauf 50°C benötigt, so fährt der Kessel mindestens 58°C! Das ist zu hoch, ich habe bei mir derzeit 5K eingestellt und werde wohl auf 4K runtergehen.

Weiterhin mal in den Heizkreisen jeweils die Codieradressen FA und Fb kontrollieren. Dort wird eine Schnellaufheizung festgelegt, also in der festgelegten Zeit eine festzulegende Erhöhung der Vorlauftemperatur gefahren. Serienmäßig steht dort 20K für 30 Minuten. Das braucht kein Mensch! Vor allem nicht bei einem Brennwertkessel.

Bei den gemischten Kreisen (HK2 und HK3) wäre es auch möglich, den Speichervorrang gleitend aufzuheben und so diesen Heizkreisen schon Wärme zur Verfügung zu stellen, wenn die Warmwassertemperatur sich dem Sollwert nähert. Da wäre dann die Codieradresse A2 auf einen Wert zwischen 3 und 15 zu stellen, ich würde mit 7 oder 8 mal beginnen.

 

Ich würde auch mal die Kennlinien überprüfen, Neigung 1,4 und Niveau 0 sind meiner Meinung nach suboptimal, da bekommt man ab 0°C recht hohe Vorlauftemperaturen.

 

Leider ist der Kessel wohl wirklich etwas groß gewählt. Ich bin mir fast sicher, das da auch ein Brenner eines kleineren Kessels und der zugehörige Codierstecker helfen würde. Leider verliert der Kessel dann seine Zulassung und somit ist diese Option nicht durchführbar. Es bleibt eine Änderung des Hydraulikschemas, was ich bei mir im Sommer wohl auch machen werde. Da das Regelverhalten des Mischers noch immer nicht optimal ist, werde ich den Puffer als hydraulische Weiche nutzen. Verschlechtert mir zwar die solaren Nutzungsgrade, bringt aber den Kessel längere Laufzeiten.

 

Das soll es vorerst gewesen sein, Entschuldignung nochmal für den langen Text.

Moin Erwin!

Textlänge kein Ding - allerbesten Dank wieder für deine wie immer superfundierte Unterstützung!! Vielleicht gehst du noch etwas auf die geplate Hydraulikänderung ein, aber das macht ja eigentlich nur Sinn, wenn Mathew da dran interessiert ist...

beste Grüsse!

Phil

@Erwin 

Du schriebst:

--- Es bleibt eine Änderung des Hydraulikschemas, was ich bei mir im Sommer wohl auch machen werde. Da das Regelverhalten des Mischers noch immer nicht optimal ist, werde ich den Puffer als hydraulische Weiche nutzen. Verschlechtert mir zwar die solaren Nutzungsgrade, bringt aber den Kessel längere Laufzeiten.---

 

Mich würde interressieren wie du das mit dem Puffer realisieren willst.

Hast du schon ein Schema alter Zustand-> Neuer Zustand.

 

Ich interessiere mich für Varianten des Kesselwasserpuffer und seitdem ich meine Heizung entsprechend umgebaut habe hat sich die Takterei wesentlich verbessert.

 

Grüsse Leuchtturm83

 

 

 

Guten Morgen Erwin,

 

vielen Dank für deine ausführliche Beschreibung mit den Erfahrungen und Versuchen zu deiner Anlage, die ja meiner Anlage gleicht!

Klar bin ich an jeder möglichen Verbesserung zum Problem mit meiner Anlage interressiert.

 

Die Kennlinien sind bei mir noch nicht optimal, da die Heizungsanlage erst seit 6 Monaten in Betrieb ist und

ich diese noch nicht richtig eingestellen konnte.

Welche Kennnlinie hast du für Radiotarenkreis und Fussbodenheizkreis denn?

 

Das mit der Codierung werde ich mir noch mal zusammen mit meinem Heizungsmonteur mal genauer

anschauen und mit ihm zusammen einstellen.

 

Gerne bin ich immer an weiteren Tipps zur Anlage intressiert!

 

Vielen Dank nochmal Euch allen für die Hilfe hierzu!

 

Wünsche Euch einen schönen sonnigen Muttertag !

 

VG Mathew

Hallo zusammen,

Hätte da mal eine Frage zu den Codierungen in Ebene 1:

Position Warmwasser
Soll Nachheizunterdrückung hier ist die Standard Einstellung 67:40, hätte hier gerne 60 Grad wegen noch vorhandener älteren verzinkten Rohrleitungen in einer Wohneinheit. Wäre hier die Einstellung 67:60 sinnvoll?

Hätte hier gerne meine Trinkwassertemperatur gerne mindestens immer bei 60 Grad.
Hab den Soll Wert auch auf den höchsten möglichen Wert von 60 Grad eingestellt, hab aber selten mehr als in meiner App angezeigten 53 Grad.
Mir ist natürlich bewusst, daß ich dadurch einen höheren Energieverbrauch habe!

Position Solar
Drehstromzahlsteuerung Solarkreispumpe

Hab hier einen Orginal Viessmann Solarheizkreismodul verbaut, denke dann müsste hier die Einstellung 02:2 passen?

Position Solar
Erweiterte Solarregelungsfunktionen

Hier hat der Heizungsmonteur, nach dem ich ihn darauf hingewiesen hab, dass mein 3 Wegeventil nicht reagiert, die Codierung 20:4 eingestellt.
Was ist hier bei deiner ähnlichen Anlage eingestellt? Ist 20:4 als Codierung korrekt?

Codierebene 2
Solarkreispumpe Intervallfunktion

Wäre hier die Umstellung auf Codierung 07:1 Intervallfunktion eingeschaltet sinnvoll?

Speichertemperatur-Sollwert Solar
Hier hätte ich wieder gerne die mindestens 60 Grad wegen der alten Rohrleitungen......
Wäre dies richtig?

Mischersparfunktion
Diese ist bei mir standardmäßig aus(A7:0).
Wäre hier diese Sparfunktion zu aktivieren(A7:1) sinnvoll? Wie habt ihr das eingestellt?

So,wie ihr seht hab ich mich mal mit der Codierung etwas befasst und einige Fragen dazu!
@Erwin : meintest du bei den Codieradressen FA und Fb hier die Werte beide auf 0 zu setzen?

Bin gespannt auf eure Antworten und Tipps, danke schon jetzt dafür!

VG Mathew



Hallo!

 

Zuerst einmal möchte ich auf die Fragen von Mathew antworten.

 

1. Diese Codieradresse 67 soll verhindern, das bei aktiver Solaranlage zusätzlich der Kessel anspringt, um Warmwasser aufzuheizen. Der Nachteil ist, wenn der Puffer recht kalt ist und die Solaranlage anläuft, ab der eingestellten Temperatur keine Nachheizung erfolgt. Der Vorteil liegt auf der Hand, die solaren Gewinne werden verbessert. Da muss man einen Kompromiss finden, wobei ich da eher zu einer leichten Erhöhung des Sollwertes tendiere.Noch dazu, da an dieser Anlage mehrere Wohungen angeschlossen sind.

2. Warum das Warmwasser nicht die eingestellten 60°C erreicht, ist aus der Ferne schwer zu beurteilen. Bei einer entsprechenden Einstellung kann natürlich Punkt 1. da mit reinspielen, aber dann sollte es ohne Sonnenschein auf jeden Fall funktionieren.

3. Einstellung 02.2 passt

4. Einstellung 20.4 ist korrekt

5. Intervallfunktion 07 würde ich auf 1 stellen. Dann wird bei einem Temperaturanstieg am Fühler die Solarpumpe kurz geschaltet und somit der Fühler, der ja am Ausgang Kollektor sitzt, mit eventuell schon wärmerer Flüßigkeit aus dem Kollektor umspült. Es könnte also ein etwas besserer Ertrag erzielt werden

6. Warmwasser auf 60°C ist wahrscheinlich nötig, um in den alten Leitungen ein Legionellenproblem zu vermeiden.

7. Mischersparfunktion A7 ist nicht schlecht, aber bei vermieteten Wohnungen mit Vorsicht einzusetzen. Wenn alle Heizkörperventile geschlossen sind, dann kann es passieren, das der Mischer wegen zu hoher Vorlauftemperatur zu fährt. Und dann wird nach 20 Minuten die Pumpe abgeschaltet. Und dreht dann jemand einen Thermostaten auf, dann passiert erst einmal nichts! Weil die Pumpe nicht läuft gibt es auch keine Umwälzung des Heizungswassers und somit auch keine Temperaturänderung am Vorlauffühler. Und somit auch keine Veranlassung, den Mischer aufzufahren. Erst wenn der Mischer wieder in Regelfunktion geht, dann wird auch die Pumpe wieder eingeschaltet!

8. Codierung FA und Fb: Ich persönlich bin kein Freund dieser Funtion. Bei einer ordentlich eingestellten Kennlinie braucht es keine Schnellaufheizung, damit zieh ich unter Umständen die Rücklauftemperatur hoch und somit wird mein Brennwerteffekt geringer. Dann lieber die Schaltzeit verändern.

 

Wie ist die Codieradresse 9F eingestellt?

 

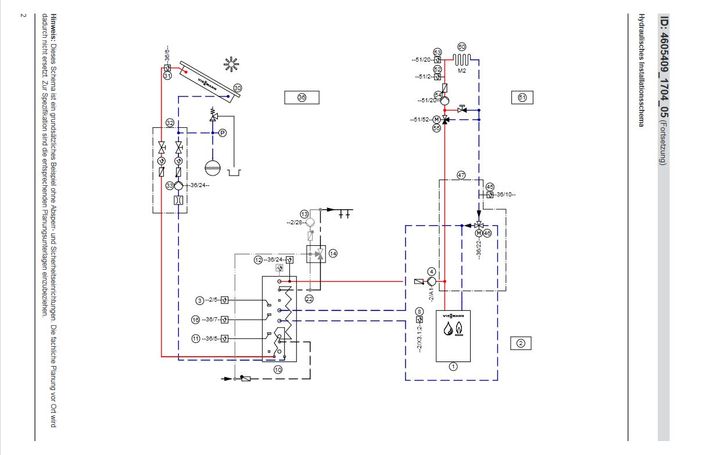
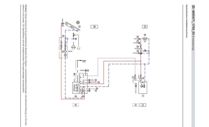
Und nun zur Frage wegen der Hydraulik. Aktuell habe ich das gleiche Schema wie Mathew:

 

Screenshot_2021-05-13 4605409_1704_05 pdf.jpg

Der Plan ist, die Anlage so zu bauen. In dem Schema ist zwar eine Frischwasserstation, aber das ist erst einmal egal, ändert nichts an der Funktion. Abweichend dazu werde ich in den Rücklauf noch das 3-Wege-Ventil einbauen, um bei entspechender Speichertemperatur das Rücklaufwasser ganz unten in den Speicher einzuspeisen.

 

Screenshot_2021-05-13 4605471_1704_06 pdf.jpg

Ich wünsche Euch noch einen schönen Feiertag.

Hallo Erwin,
Herzlichen Dank für deine ausführliche Antwort und Hilfe zu meinen Fragen.
Werde hier deine Tipps mal anwenden und testen.
Dir auch weiterhin einen schönen Feiertag!
VG Mathew

Hallo @Erwin ,

 

Ich habe mal ein Schema gezeichnet welches anstelle der Reihenschaltung Kessel- Heizkreis wie beim Schema von Mathew eine Pufferzone als Bypass- Hydraulische Weiche einbindet uns damit dauerhaft Platz zum Puffern bietet. Das wirkt sich mit Sicherheit positiv auf das Takten aus. Dazu noch Bedarfsweise die Rücklaufanhebung die sich aus der Solaranlage heraus steuern lässt. Ist das so wie du dir das für deinen Umbau vorgestellt hast? Probleme gibt es mit der Rückführung der Friwa, weil die sämtliche Schichten durcheinander bringt.

Schema Puffer 10.jpg

 

Hallo@HerrP ,

Hast du Viessdata noch am laufen?

Wenn ja währe ich an einer aktuellen Mehrtagesgrafik interressiert in der man sehen kann wie der Brenner an solchen Sommerrandtagen Taktet. Mathew hat ja ViCare wieder an der Optolink.

 

Grüsse Leuchtturm83

ich hab's am Laufen, aber wenn ich sie beim Takten erwische, mach ich die Heizung meist aus. Letzten Dienstag hatte ich das schlüren lassen... Ich hab allerdings auch diesen Integralschwellwert verdoppelt gegenüber Default.

 

HerrP_2-1621022141984.png

 

Grüsse!

Phil

Hallo Phil,

 

Es ist schon wirklich komisch wie unterschiedlich sich die Heizungen verhalten. Bei dir wird tagsüber geheizt mit akzeptabler Taktung aber mit mehr als 12% Modulation. Puffer hast du doch keinen?

Bei mir wird über Nacht getaktet und tagsüber übernimmt die Solaranlage den Vorlauf.

Hier eine Grafik der letzten 2 Tage. Es gab in dieser Zeit 2 Kalibrierungen.

 

Takte 13.-14.5.21.png

Grüsse Leuchtturm83

Moin Leuchturm!

 

Stimmt, Puffer hab ich keinen. Eigentlich schade, dass ich kein Solar hab. Der Unterschied 12/16"%" ist ja bedingt durch unsere unterschiedlichen Thermen (200-W/300-W, und bei mir sind die 16 ein paar Watt weniger als bei dir die 12), und die prozentuale Modulation stimmt ja eh nur im oberen Bereich besser mit der porzentualen Leistung überein...

 

beste Grüsse!

Phil

ps. kalibriert ganz schön oft, deine Heizung...

Hallo zusammen,

 

Zu den Codierungen hätte ich noch die ein oder andere Frage, da ich mir da nicht immer

ganz sicher bin.

 

@Erwin Codier Adresse 9F:8 hab ich nun mal auf 9F:5 gestellt.

 

Dann gibt es hier noch die Codierung Volumenstrom Kollektorkreis/Solarkreis dieser ist standardmäßig

auf OF:70 eingestellt, mein Heizungsmonteur hat hier OF:80 eingestellt....was meint ihr bei diesem Wert?

 

Genauso bei der Codier Adresse für  Min. Drehzahl der Solarkreispumpe :

Hier Standardwert 05:10 , Monteureinstellung hier 05:40 ich denke das hier niedriger besser wäre, oder was meint ihr?

Bei der Codier Adresse für  Max. Drehzahl der Solarkreispumpe :

Hier Standardwert 06:75 , Monteureinstellung hier 06:100 ich denke das ist OK.Oder?

 

Bei der Codier Adresse Speichertemperatur Sollwert Solar ist der Standardwert 11:50 (Sollwert =50 Grad, hier würde ich gern wie gesagt etwas höher gehen , Heizungsmonteur hat hier schon 11:75 (Sollwert = 75 Grad) eingegeben. Ist dies etwas zu hoch, was meint ihr?

 

Bei der Codier Adresse Kollektor Minimaltemperaturwert Solar ist der Standardwert 12:20 (Min.wert =20 Grad, hier hat der Heizungsmonteur 12:10 (Min.wert = 10 Grad) eingegeben. Ist dies nicht doch etwas zu niedrig?

 

Bei der Allgemein / Codierebene 1 Adresse 7F:.. weiss ich nicht so recht ob ich bei der Funktion Einfamilienhaus / Mehrfamilienhaus wirklich das Mehrfamilienhaus wählen soll.

Wir haben zwar ein Mehrfamilienhaus mit 3 Wohneinheiten, aber separate Einstellungen der Zeitprogramme sind glaube ich nicht nötig......würde es hier auf 7F:1 (Einfamilienhaus=standard) stehen lassen.

 

Wie immer vielen, vielen Dank für eure Unterstützung und Hilfe !

Hoffe ich nerv nicht mit meinen vielen Fragen!!

 

VG Mathew

 

 

Hallo Mathew, @HerrP , @Erwin ,

 

Letzte Wochen habe ich einen Test gefahren der die Wirkung eines Puffers auf das Brennertaktverhalten dokumentieren sollte. Da nach der Installation 2019 mein Brenner sehr häufig taktete habe ich mir überlegt wie ich das ändern konnte. Früher hatten die Kessel ein wesentlich höheres Wasser- und Massevolumen und kannten kein Kutzzeittakten. Als machbare Lösung habe ich dann den Brauchwasserwärmetauscher im Speicher als Puffer in den Kesselkreislauf mit eingebunden.

 

Takte Puffertest 4 Tage Kommentar1.png

Die Grafik geht über 4 Tage (96 Stunden). Am Samstag ab 9 Uhr habe ich die Pufferfunktion für 24 Stunden abgeschaltet. Ausserdem wurde die Solaranlage abgeschaltet. Ich habe neben dem FBH- Heizkreis auch einen Radiatorenkreis. Beide sind hinter eine hydraulischen Weiche angeschlossen. Es gibt weder Ruhezeiten noch Nachtabsenkung. Im stabilen Normalbetrieb gibt es alle 2 Stunden einen Takt und das bei einem Tastverhältnis von ca 50/50. Ohne Puffer stellt sich dauerhaft ein Kurzzeittakten ein und viele Brennerphasen haben nur ca 45 Sekunden Laufzeit. Während dieses Tages sind 112 Takte angefallen, die weitgehend vom Startwärmeüberschuss ausgelöst werden. Das bedeutet statistisch alle ca 13 Minuten 1 Takt.

Grob gesagt habe ich ohne Puffer ca 100 Starts pro Tag mehr als mit Puffer.

 

Schön zu sehen ist auch die minimale Modulation von 12% (2,4KW). Diese Leistungsuntergrenze passt sehr gut zum Wärmebedarf meines Hauses.

 

Hier noch die Grafik die den Übergang näher anzeigt. Da die Viessdata- Daten über Optolink eine Auflösung von ca 1 Minute haben, die Takte aber oft kürzer sind kann man sie nur anhand der trägeren Vorlauftemperatur erkennen.

 

Übergang Pufferabschaltung1.png

Bei Mathew ist es kein Kurzzeittakten sondern der zu hohe Minimalleistung geschuldet. Wie in diesem Fall der Puffer aussehen muss kann ich nicht sagen. Ein Test mit permanenter Rücklaufanhebung währe sinnvoll.

 

Grüsse Leuchtturm83

Hallo alle miteinander,

 

zuerst nochmal vielen lieben Dank für eure Hilfe und die Zeit die Ihr Euch dafür genommen habt!!

 

Könnt ihr mir bitte noch bei den folgenden Punkten etwas behilflich sein?:

Hatte folgendes schon mal reingestellt in die Community....

 

Zu den Codierungen hätte ich noch die ein oder andere Frage, da ich mir da nicht immer

ganz sicher bin.

 

@Erwin Codier Adresse 9F:8 hab ich nun mal auf 9F:5 gestellt.

 

Dann gibt es hier noch die Codierung Volumenstrom Kollektorkreis/Solarkreis dieser ist standardmäßig

auf OF:70 eingestellt, mein Heizungsmonteur hat hier OF:80 eingestellt....was meint ihr bei diesem Wert?

 

Genauso bei der Codier Adresse für  Min. Drehzahl der Solarkreispumpe :

Hier Standardwert 05:10 , Monteureinstellung hier 05:40 ich denke das hier niedriger besser wäre, oder was meint ihr?

Bei der Codier Adresse für  Max. Drehzahl der Solarkreispumpe :

Hier Standardwert 06:75 , Monteureinstellung hier 06:100 ich denke das ist OK.Oder?

 

Bei der Codier Adresse Speichertemperatur Sollwert Solar ist der Standardwert 11:50 (Sollwert =50 Grad, hier würde ich gern wie gesagt etwas höher gehen , Heizungsmonteur hat hier schon 11:75 (Sollwert = 75 Grad) eingegeben. Ist dies etwas zu hoch, was meint ihr?

 

Bei der Codier Adresse Kollektor Minimaltemperaturwert Solar ist der Standardwert 12:20 (Min.wert =20 Grad, hier hat der Heizungsmonteur 12:10 (Min.wert = 10 Grad) eingegeben. Ist dies nicht doch etwas zu niedrig?

 

Bei der Allgemein / Codierebene 1 Adresse 7F:.. weiss ich nicht so recht ob ich bei der Funktion Einfamilienhaus / Mehrfamilienhaus wirklich das Mehrfamilienhaus wählen soll.

Wir haben zwar ein Mehrfamilienhaus mit 3 Wohneinheiten, aber separate Einstellungen der Zeitprogramme sind glaube ich nicht nötig......würde es hier auf 7F:1 (Einfamilienhaus=standard) stehen lassen.

 

Wie immer vielen, vielen Dank für eure Unterstützung und Hilfe !

Hoffe ich nerv nicht mit meinen vielen Fragen!!

 

VG Mathew

Top-Lösungsautoren