abbrechen
Suchergebnisse werden angezeigt für 
Anzeigen  nur  | Stattdessen suchen nach 
Meintest du: 

Vitocal 262-a t2w an Vitocell 333 anschließen

Hallo zusammen,

 

ich stehe ein wenig auf dem Schlauch was den Anschluss der Vitocal 262 betrifft.

Ich möchte mir die Vitocal 262 zulegen um meinen PV-Überschuss zu nutzen, verbaut ist außerdem für den Winter bzw. Aktuell ganzjahres Gastherme von Viessmann.

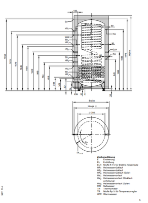
Ich möchte gerne die BWWP an einen Vitocell 333 anschließen, dennoch weiß ich nicht so ganz welchen Anschluss ich für den Rücklauf der BWWP nehmen muss, gehe ich direkt einfach an die Warmwasserleitung oder kann ich die BWWP auch an den Anschluss für den Sonnenkollektor anschließen?

Eine Solaranlage habe ich aufgrund einer PV-Anlage nicht mehr verbaut.

 

Vielen Dank!

 

Ahnungsloser__0-1762195047767.png

 

 

 

1 ANTWORT 1

Wenn du über den Solarwärmetauscher gehst hast du ca 10% weniger Wirkungsgrad.

 

Einfach am Klatwasser Anschluss ansaugen und am Zirkulationsanschluss wieder zurück in den Speicher.

Keinesfalls am Warmwasseranschluss, das rührt dir die verbleibende obere Warme/heiße Schicht durch.

 

 

VG 

 

 

Top-Lösungsautoren