abbrechen
Suchergebnisse werden angezeigt für 
Anzeigen  nur  | Stattdessen suchen nach 
Meintest du: 

Erweiterung Anlage um Scheitholzkessel

Meine Heizungsanlage läuft nun schon ein gutes Jahr und ich bin sehr zufrieden.
Nun steht aktuell eine Erweiterung an. Ich will einen Scheitholzkessel hinzufügen und bin im Viessmannschen Schemenbrowser auf ein interessantes Hydraulikschema dazu gestoßen.
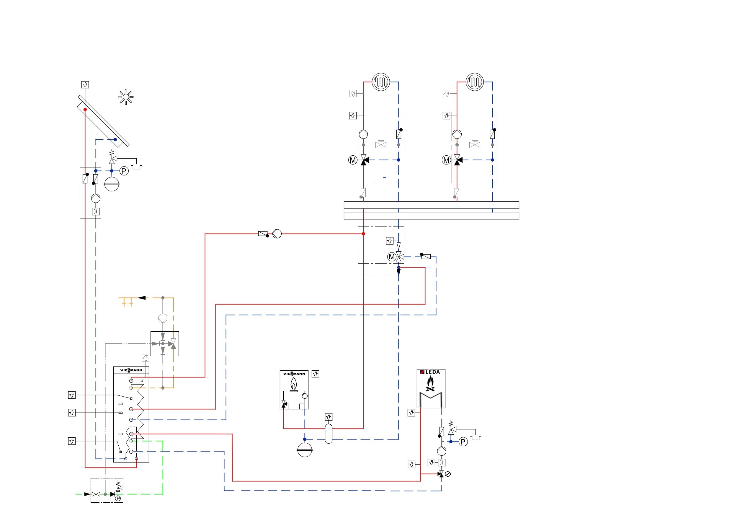
Bislang ist meine bestehende Anlage mit dem Schema 4802729 beschrieben.
Das gefundene Erweiterungsschema mit Scheitholzkessel trägt die Nummer 4804187.
"Meine" Überlegung habe ich (Basierend auf dem Schema 4802729) beigefügt.

Wie zu sehen ist, liegt der Unterschied in dem Punt der Einspeisung des warmen Wassers aus dem Scheitkessel:
Bei mir liegt die Anbindung quasi "parallel   zum Wärmetauscher der Solaranlage. Einfache Überlegung: Im Sommer Solar, Im Winter Scheitholz; Die Temperaturen sind vergleichbar: Oberhalb der 70° (Beim Holzkessel normal, bei der Solaranlage durchaus üblich)
Im Viessmann Schema wird die Wärme des Scheitholzkessels ganz oben eingespeist. Das scheint auch sinnvoll, bei den Temperaturen bekommt man ggf. eine bessere Schichtung und keine so große Verwirbelung. (Das würde aber auch für die Solarwärme gelten - zumindest wenn die Temperaturen in ähnlicher Größenordnung liegen)  

Für mich stellt sich die Frage, was das bessere Schema für meinen Zweck ist:
Zunächst scheint der notwendig Austausch des Verteilbalkens oder eine zusätzliche hydraulische Weiche eine unverhältnismäßig große Investition zu sein. 
Sind die Vorteile so groß oder beinhalten meine Überlegungen einen Denkfehler?

  
Viele Grüße
Duedly


4802729_02_Scheith.jpg
0 ANTWORTEN 0