Vidodens 200 W Kombispeicher 750 l SVkc. Viessmann Schemes erstellen unter Wärmeerzeuger Kessel wandhängend mit Vitotronic oder mit Elektronik Plattforn wählen??? Ich habe Elektonikplattform gewählt.
Jetzt muss ich 2 Vorlaufleitungen an G01 Gastherme VL anschliessen???? In G01 sind 3 Pfeile abgebildet.
Wie soll ich anschliessen???
Danke für Hilfe
Gelöst! Gehe zu Lösung.
Genaue Bezeichnung oder Seriennummer der Therme bitte.
Mehrere Themen zum gleiche Thema öffnen ist auch nicht sinvoll.
Ich geh von deinem Beitrag aus das du kein Heizungsbauer bist oder?
Viessmann Gasbrennwerttherme Vidodens 200 W 25 KW neu.
Ich habe neues Schemes erstellt. mit Angabe Gaskessel wandhängend mit Vitronic.
Dann sieht alles besser aus.
Schemes 1 dann müssen 3 Wege Umschaltventil zur Speicherbeheizung und Externe ERweiterung AM1 rein.
Komuniziert AM1 über KM Bus und holst sich die Temperaturinfo, wann es die VR Heizung anmachen soll
oder braucht man die erwähnte Vitodens 200 KW 2 Steuerung. Die ist aber in der Schemes nicht aufgeführt, nur erwähnt in der Stückliste.
Dann muss man noch vor die Heizkörper die Devicion mit Mischer Komplettset setzen.
Vom Verständnis ein muss, da man bei Solarthermie im Modus Beheizung über Solarthermie, keine Pumpe vom der Gastherme in Betrieb hat.
Jetzt braucht man eine Pumpe, was in der Divicion zur Verfügung gestellt wird.
Sehe ich das richtig?
Genaue Bezeichnung oder Seriennummer der Therme bitte.
Mehrere Themen zum gleiche Thema öffnen ist auch nicht sinvoll.
Ich geh von deinem Beitrag aus das du kein Heizungsbauer bist oder?
Viessmann Gasbrennwerttherme Vidodens 200 W 25 KW neu.
Ich habe neues Schemes erstellt. mit Angabe Gaskessel wandhängend mit Vitronic.
Dann sieht alles besser aus.
Schemes 1 dann müssen 3 Wege Umschaltventil zur Speicherbeheizung und Externe ERweiterung AM1 rein.
Komuniziert AM1 über KM Bus und holst sich die Temperaturinfo, wann es die VR Heizung anmachen soll
oder braucht man die erwähnte Vitodens 200 KW 2 Steuerung. Die ist aber in der Schemes nicht aufgeführt, nur erwähnt in der Stückliste.
Dann muss man noch vor die Heizkörper die Devicion mit Mischer Komplettset setzen.
Vom Verständnis ein muss, da man bei Solarthermie im Modus Beheizung über Solarthermie, keine Pumpe vom der Gastherme in Betrieb hat.
Jetzt braucht man eine Pumpe, was in der Divicion zur Verfügung gestellt wird.
Sehe ich das richtig?
Heizungsbauer sind ausgestiegen.
Viessmann schemes auch nicht bestens.
Man sollte Viessmannkomponentem eingeben und dann sollte alles richtig sein.
Dann könnten normale Heizungsbauer arbeiten.
Jetzt mache ich die Planung.
Ing. FH. und arbeite mich ein.
Mfg
Also.
wenn die Anlage neu kommt dann musst du im Schemenbrowser Gasbrennwert Geräte mit OneBase/ E3 Regelung verwenden.
Wenn du eine Bestandsanlage umbaust musst die die Gerätetype genau kennen (Vitodens 200-W B2HA oder B2HF usw...) damit du weitere Komponenten passend dazukaufen kannst.
Ein Umschaltventil sollte nach gerätetyp im vorlauf oder rücklauf bereits eingebaut sein wenn es ein Umlaufwasserheizer ist.
ein zweites Umschaltventil ist je nach Speichertyp zusätzlich notwendig (zb Hygienespeicher etc)
Was willst du genau bauen?
Gasbrennwertgerät mit Hygienspeicher (mit oder ohne frischwasserstation)? , solare warmwasser- und heizungs-unterstützung?,
wieviele Heizkreise? Heizkörper? Fußbodenheizung?
usw.
Deine Frage benötigen deinerseits mehr Angaben damit wir dir helfen können
Solarthermie mit Heizungsunterstüzung.
One Base bringt nichts für Heizungsunterstützung. Nur, wenn ich Vitronic wähle. Aber bei den Schemes aufgeführt, aber nicht notwendig nach elektrischer Verdrahtung.
Die beschriebene Therme von dir hat bereits eine onebase/e3 (plusbus) regelung und ist somit mit vitotronic (km-bus) nicht kompatibel.
(das solar erweiterungsmodul sdio/sm1a ist das einzige modul das kmbus und plusbus kann)
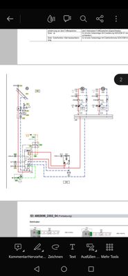
Das Schema 4802698_2302_04 für Niedertemperaturheizungen
Der Nachteil bei deinem Kombispeicher in verbindung mit Heizkörper ist das deine Warmwassertemperatur versehentlich mehr aufgeheizt wird als die eingestellte warmwasser-solltemperatur da der untere bereich des Kombispeichers mit der vorlauftemperatur der heizkörper geladen wird. daher sollte die max vorlauftemperatur für die Heizkörperkreise nicht höher als 50 Grad sein.
Schema 4802729_2004_02 für höhere Vorlauftemperaturen geeignet
das wird das optimale Anlagenschema sein wenn deine max Vorlauftemperaturen 50 Grad überschreiten
Übrigens ist das umschaltventil vom rücklauf auf den vorlauf geräteintern geändert worden bei der aktuellen Geräteserie.
Hallo,
Danke für die 2 Schemen.
Aber hier habe ich wieder anfangs erwähnte Problem.
An der Gastherme VL habe ich nur einen Anschluss.
Es muss also davor 3 Wege Umschaltventil gesetzt werden.
Zudem brauche ich eine Pumpe, wenn nur über Solarthermie erwärmt wird.
Ggf. reicht dir Divicion mit Mischer vormontiert mit Pumpe und KM Bus aus????
Hallo,
bitte gib mir die Auswahl ein für Schema 4802729_2004_02 für höhere Vorlauftemperaturen geeignet
Grundlagen:
Wärmeerzeuger
Typ
Speicher
Heizkreise
Kühlung
Systemkomponente
Regelund
So , dass ich auf das Schema komme und es vollständig habe mit allen Plänen
Danke
Mfg
Gib im Schemenbrowser 4802729 in der Suchfunktion ein bzw füge ich dir die Dateian
Deine Frage mit dem zweiten Vorlauf kann ich zwar noch immer nicht nachvollziehen aber eventuell hast du dir die Gerätebeschreibung nicht richtig durchgelesen.
B2HF = Umlaufwasserheizer, also mit integrierten Umschaltventil für VL Heizung und Vorlauf für Speicherbeheizung
B2KF = Kombiwasserheizer. 1 Vorlauf für Heizung, Warmwasser wird intern um Durchlaufprinzip erhitzt.
Bitte halte dich ans Installationsschema!
jegliche Abweichung beeinträchtigt die Funktionsfähigkeit deiner Anlage.
Hallo,
alles nach dem neuen Hydraulikplan angeschlossen und alle Komponenten gekauft.
Ich habe den Verteiler solare Heizungsunterstützung mit 3 Wege Umschaltventil, den ich brauche, da ich Heizungsunterstützung realisiert habe.
Hilfe. Der Thermostat 0 bis 60 Grad C
Der ist im Rücklauf drinnen.
Ich habe nur Heizkörper, keine Fussbodenheizung.
Ich brauche 70 Grad C
Was kann ich machen?
Danke
Ich habe Anlagenschema 02 realisiert.
Danke nochmals für das Schema 02 komplett 6 Seiten.
Ich habe die hydraulisch Weiche direkt unter S91.2 verschraubt.
Kombispeiche steht nur 50 cm weg.
Kurzer Weg.
Bei Dir ist die hydraulische Weiche direkt hinter der Gastherme.
Ich habe auch den Hydraulikplan erstellt.
Er ist gleich bis auf Position der Weiche.
Danke
PS
Ich habe 1 Woche Viessmannteile bestellt und montiert.
Ich habe 3 Unterschiede gefunden.
1 ist Z19 notwendig?
2 G04 P1 Pumpe legst Du auf HMU.
Ich habe Erweiterung AM1 gekauft und lege dort auf A2 Q35/A2 Kommunikation über 145.
3 Sensor der hydraulischen Weiche liegt bei Die H21/9
Bei mir G02/2 laut Plan.
Aber, wo ist 2 bei G02.
Welche Temperatur wird hier verglichen?
Danke Mfg
OK Mein Hydraulikplan hat anderes HMU.
Deins stimmt.
Fragen
H21 wird aufG02 74 gelegt ist bei HMU
H31 geht auf S52 145/74
Bei mir liegen die Heizkreise EG und OG
Warum gehen die auf verschiedene Ziele?
Dann H09 geht auf H21/9
Sollte H31 auch nicht die Themperaturinfo haben.
Ich habe überall Heizkörper
Ich verstehe die Vernetzung nicht, sollte nicht über KM Verteiler vernetzt werden.
Echt danke für Erläuterung.
PS
Hardware ist alles montiert.
Es ist nur noch Anschlüsse von Kabelleitungen.
Ich bin Elektrofachkraft, aber dennoch verstehe ich nicht richtig.
Alle Komponenten sind in den Plusbus über 74 verbunden.
in diesem schema g02/74 - h21/74, h21/74-h31/74, h31/74 - s52/74.
also therme auf adio nr1, adio 1 auf adio 2, adio2 auf sdio
h 09 ist der fühler in der weiche
durch die plusbusvernetzung wird diese information an alle anderen geräte weitergegeben.
wichtig ist das der fühler h09 auf der erweiterung liegt dessen drehschalter s1 auf 1 steht.
den 2ten Heizkreis mußt du auf 2 stellen (drehschalter befindet sich auf der platine der adio's)
Hallo,
habe ich auch erkannt.
74 wird geschleift von Gastherme auf 1 ten Heizkreisverteiler, auf 2 ten dann zur Solar Division.
Habe anderes Problem.
Meine 2 neue Division Heizkreisverteiung mit Erweiterungen also Mischer haben KM Bus.
Von der Anschlüssen, Sensor 2 ist ja im Vorlauf der Divicion montiert, müsste Umbau der Elekronikauf PlusBus mit ZK06006
gehen.
Geht das so?
Vielen Dank für Antwort
Die Teilenummer ZK06006 kenn ich nicht.
der Vorlauffühler ist der gleiche bei km-bus und plusbus. denn kannst du wieder verwenden.
Adio EM-M1 Erweiterungsmodul für Wand (ohne integrierten Mischermotor) Z025981
Adio EM-MX Erweiterungsmodul am Mischer direkt verbaut (mit integrierten Mischermotor) Z017409