abbrechen
Suchergebnisse werden angezeigt für 
Anzeigen  nur  | Stattdessen suchen nach 
Meintest du: 

PT2 mit Salzwasserspeicher und Photovoltaik

Hallo!

 

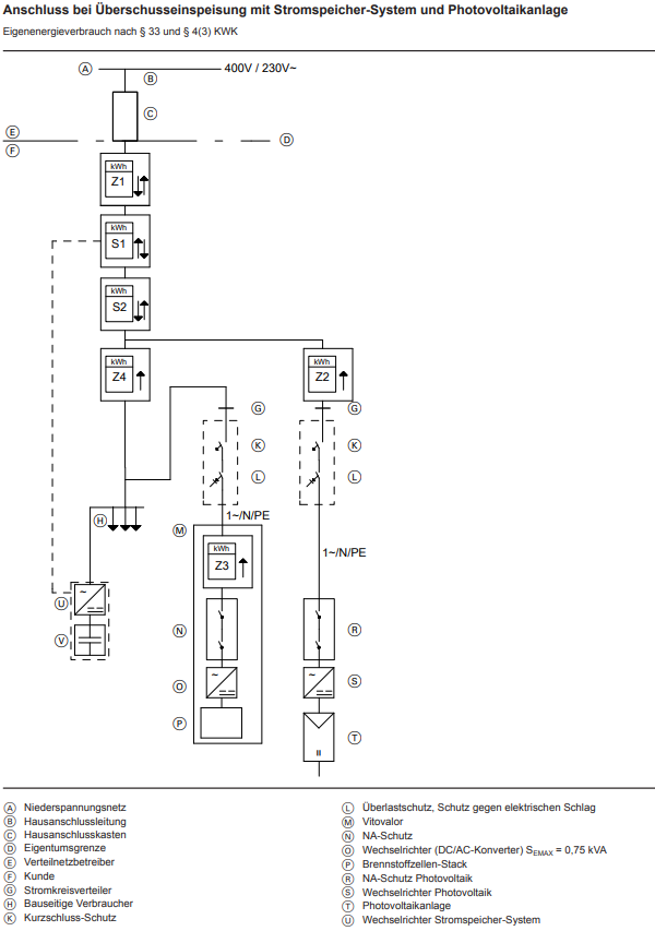
Das Thema "PT2 mit ökologischem Batteriespeicher" ist für mich nicht ausreichend beantwortet. Ich möchte auch noch Photovoltaik einbinden. Bis auf den Speicher können es Viessmann -Produkte sein!

Unterstützt Viessmann solche Konfigurationen? Selbstverständlich wäre so etwas kostenpflichtig.

 

MfG

 pizatjel

 

 

 

2 ANTWORTEN 2

Hallo pizatjel, 

 

der Aufbau hierfür kann wie folgt aussehen. Ob der Stromspeicher mit dem Zähler S1 (Energiemanagement) kompatibel ist, muss du über den Hersteller anfragen.  

Patrick_Zarges_0-1620048670867.png

 

Patrick_Zarges_1-1620048738076.png

 

 

 

 

 

 

Viele Grüße
Patrick vom Customer-Care-Team

Berechnen Sie Ihre persönlichen Einsparmöglichkeiten mit einer individuellen Energielösung von Viessmann – inklusive erstem Preisvorschlag & individueller Erstberatung.
Jetzt System konfigurieren

Hallo Patrick!

 

Endlich eine Antwort!

Ich werde die Antwort weiterreichen. Du wirst über das Ergebnis informiert.

 

Danke!

 

MfG

pizatjel

 

Top-Lösungsautoren