abbrechen
Suchergebnisse werden angezeigt für 
Anzeigen  nur  | Stattdessen suchen nach 
Meintest du: 

Energiemanagement

Hallo, ich habe folgendes Problem, welches vielleicht auch andere Besitzer der BSZH Vitovalor PT2 haben und suche nach einer Lösung.
Meine Brennstoffzelle erzeugt täglich zwischen 14-18KW Strom, die ich leider für wenige Cent ins Netz einspeisen muss,
weil der Energiemanager nicht mit der SMA -Photovoltaik- Schnittstelle kompatibel ist bzw. nicht mit dem Energiemanager von SMA kommuniziert. Mein durch Photovoltaik erzeugter Strom wird vorrangig eigengenutzt und zweitrangig dann eingespeist, wenn ich mehr erzeuge als verbrauche.
Andere BSZH kommunizieren mit SMA, nur die von Viessmann nicht.
Gibt es vllt schon eine Lösung dazu oder verliere ich jährlich etwa 1500 EUR, weil Viessmann dazu keine Lösung anbietet?
4 ANTWORTEN 4

Hallo Torsten5


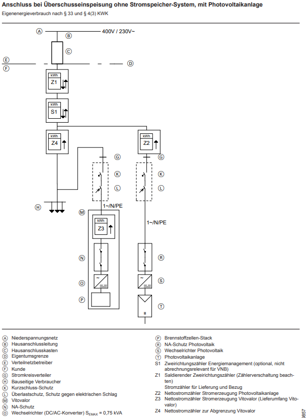
bei einer Kombination mit einer Photovoltaikanlage ist auf die richtige Anordnung des Stromzählers zu achten. Bei falscher Anordnung des Stromzählers würden die statistischen Daten des Energiemanagers verfälscht. Welcher Wechselrichter für die PV Anlage ist denn vorhanden? Eigentlich ist es nicht notwendig, dass dieser mit dem Energiemanager (S1) der PT2 kommuniziert. 

Patrick_Zarges_0-1634564155976.png

 

Viele Grüße
Patrick vom Customer-Care-Team

Berechnen Sie Ihre persönlichen Einsparmöglichkeiten mit einer individuellen Energielösung von Viessmann – inklusive erstem Preisvorschlag & individueller Erstberatung.
Jetzt System konfigurieren

Hallo Patrick, ich habe einen Sunny Tripower 8 als Wechselrichter. Ist eigentlich kompatibel zu euren Modellen.Habe dein Schaubild jetzt an unseren Installateur geschickt. Vllt haben die einen Fehler in der Anordnung gemacht.
Melde mich ansonsten nochmals bei dir. Vorerst vielen Dank für die Rückmeldung!!

Mein Installateur sagt, dass die Anordnung der Stromzähler richtig ist. Würde mir eine GridBox helfen, den erzeugten Strom der BSZ zuerst selbst zu nutzen bevor ich ins Netz einspeise, oder würde das auch nicht  mit GridBox funktionieren, wenn denn doch die Anordnung der Zähler falsch ist?

Nein die Gridbox hilft dir nicht dabei den erzeugten Strom anders einzuspeisen. Wie ich Anfangs auch erwähnt hatte, hat dies nichts mit der nicht vorhandenen Kommunikation zu dem SMA Wechselrichter zu tun. 

 

Wenn die Anordnung soweit i.O. ist, denke ich liegt es einfach daran, dass durch den Betrieb der Brennstoffzelle und der PV-Anlage ein Überschuss vorhanden ist. Evtl. sind auch nicht ausreichend Verbrauch auf der Phase der Brennstoffzelle angeschlossen. 

 

Alternativ kann die Brennstoffzelle über den mitgelieferten Zähler am Netzanschlusspunkt ökologisch betrieben werden, so würde die Brennstoffzelle, wenn genug PV vorhanden ist, aus bleiben. 

 

Viele Grüße
Patrick vom Customer-Care-Team

Berechnen Sie Ihre persönlichen Einsparmöglichkeiten mit einer individuellen Energielösung von Viessmann – inklusive erstem Preisvorschlag & individueller Erstberatung.
Jetzt System konfigurieren